
Êý×Ö»¯×ªÐÍÕýÔÚ¸ø¸÷ÐÐÒµÆóÒµ´øÀ´ÖØ´óÌôÕ½¡£¡£¡£¡£¡£¡£Î÷ÃÅ×Ó×÷ΪÊý×Ö¹¤ÒµÊ±´úµÄʵ¼ùÕߺÍÒý·ÈË£¬£¬£¬£¬£¬ÓµÓÐǿʢµÄ½â¾ö¼Æ»®£¬£¬£¬£¬£¬ÇÒ¿ÉÁ¿Éí¶¨ÖÆ¡£¡£¡£¡£¡£¡£×÷ΪרҵµÄÖÇÄÜÖÆÔìºÍ¹¤Òµ»¥ÁªÍøDEPC£¬£¬£¬£¬£¬×ðÁú¿Ê±ºÍÎ÷ÃÅ×Ó¹¤ÒµÁìÓòÕ½ÂÔÏàÖú£¬£¬£¬£¬£¬ÖÕÄêÊðÀíÏúÊÛÎ÷ÃÅ×Ó¹¤ÒµÈí¡¢Ó²¼þ²úÆ·£¬£¬£¬£¬£¬²¢Îª¿Í»§ÌṩÒÔÎ÷ÃÅ×Ó×Ô¶¯»¯¼°´«¶¯²úƷΪ»ù´¡µÄµ×²ã¿ØÖÆÏµÍ³¼¯³ÉЧÀͺÍÎ÷ÃÅ×ÓMOM¡¢PLM¡¢Tecnomatix¡¢NXµÈ¹¤ÒµÈí¼þµÄʵÑéЧÀÍ¡£¡£¡£¡£¡£¡£²¢ÓÚ½ü¼¸ÄêÁ¬ÏµÎ÷ÃÅ×ÓÌá³öµÄÊý×Ö»¯Õ½ÂÔÒ»Á¬É¡¢À©Õ¹ÏàÖú£¬£¬£¬£¬£¬ÇÒÒ»Á¬¶àÄê»ñµÃÎ÷ÃÅ×Ó¸÷ÏîÌìÏÂÐÔÏàÖúͬ°é´ó½±¡£¡£¡£¡£¡£¡£
ÏÂÃæÕâ·Ý×ÊÁÏÀ´×ÔÎ÷ÃÅ×Ó¹Ù·½£¬£¬£¬£¬£¬Í¨¹ýÏàʶÊÀ½çÇ°ÑØ³§ÉÌÔõÑù¼ùÐÐÊý×Ö»¯Ð§ÀÍ£¬£¬£¬£¬£¬¶ÔÆóÒµ×Ô¼Çå¾²øÊý×Ö»¯×ªÐÍÓнÏÇ¿µÄÖ¸µ¼ÒâÒå¡£¡£¡£¡£¡£¡£Í¬Ê±£¬£¬£¬£¬£¬ÆóÒµÒ²Ó¦¸Ãƾ֤×ÔÉíÏÖÕæÏàÐΣ¬£¬£¬£¬£¬ÔÚ×¢ÖØROI£¨Í¶×ʻر¨£©µÄ»ù´¡ÉÏÓеķÅʸµÄÍÆ½ø×ªÐÍ¡£¡£¡£¡£¡£¡£

×ÊÁÏÏÂÔØÒªÁì
ÒÔÏÂPDF×ÊÁÏÌṩÃâ·ÑÏÂÔØ
Äú¿ÉÒÔÔÚ×ðÁú¿Ê±¹«ÖÚºÅÁôÑÔ
¡°ÎÒÒªÏÂÔØÎ÷ÃÅ×ÓPPT¡±
²¢ÁôÏÂÄúµÄÓÊÏäÐÅÏ¢
ÎÒÃÇ»á°ÑPPT·¢µ½ÄúµÄÓÊÏä

Õû¸öĿ¼ÈçÏÂ?
¡ñ Êý×Ö»¯¹¤ÒµÐ§ÀÍ
¡ñ?ÄÜÔ´ÆÊÎöЧÀÍ
¡ñ?¹¤ÒµÍøÂçÑé֤ЧÀÍ
¡ñ?ѹ»úÕ¹ÍûÐÔЧÀÍ
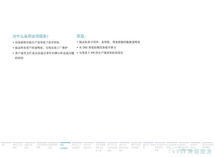
¡ñ?OEEÆÊÎöЧÀÍ
¡ñ?Êý×Ö»¯¹¤³§×ÉѯЧÀÍ
¡ñ?SITRAIN Ô¶³Ìѧϰ
¡ñ È«ÉúÃüÖÜÆÚ½ÌÓýÊ÷Ä£Éú²úÏß
¡ñ?Î÷ÃÅ×Ó¹¤Òµ4.0ϵÁÐÅàѵ¿Î³Ì
¡ñ?µç»ú״̬¼àÊÓÓëÆÊÎöЧÀÍ
¡ñ?Êý×Ö»¯Ô˶¯¿ØÖÆÐ§ÀÍ
¡ñ?Ìá¸ßÉú²úÂÊЧÀÍ
¡ñ?SINUMERIK ÐéÄâµ÷ÊÔЧÀÍ
¡ñ?¹¤ÒµÐÅÏ¢Ç徲ЧÀÍ
¡ñ?SIMATIC DCS/SCADA »ù´¡ÉèʩЧÀÍ
¡ñ?SIMATIC ÐéÄ⻯ЧÀÍ
¡ñ?Êý×Ö»¯Ô¤·ÀÐÔά»¤Ð§ÀÍ
Êý×Ö»¯Ð§ÀÍÓëÁªÍøµÄ²úÆ·ÓëÀú³ÌÏàÁ¬Ïµ£¬£¬£¬£¬£¬²»µ«ÄÜʵÏÖÔ½·¢¸ßЧ¡¢ÎÞаµÄÉú²ú£¬£¬£¬£¬£¬²¢ÇÒ»¹Äܹ»ÓÅ»¯ÖØ´óµÄ¼ÛÖµÁ´¡£¡£¡£¡£¡£¡£´Ó¶øÏÔÖøÌá¸ß¹¤³§Éú²úÁ¦ºÍ¾ºÕùÓÅÊÆ¡£¡£¡£¡£¡£¡£














































ÈçÐèÏàʶ¸ü¶àÎ÷ÃÅ×Ó²úÆ·¼°½â¾ö¼Æ»®£¬£¬£¬£¬£¬¿É²¦´ò×ðÁú¿Ê±¿Í»§ÈÈÏß400-696-5700×Éѯ